Live-Sport-Sender setzen auf Cloud-first

Cloud
OTT
Systemintegration
Consumer Products & Goods
Report
Eine Person hält ein Smartphone in der Hand und schaut darauf eine Live-Sportübertragung eines American-Football-Spiels.
Ein Artikel von Daniel Clasen | Practice Lead Custom Software Solutions, Cloud Experte

Die strategische Migration von Live-Sport-Sendern in die Cloud steht exemplarisch für den fundamentalen Wandel in der dynamischen Welt des Sport-Broadcastings. Was früher Übertragungswagen mit Spezial-Ausrüstung, Hardware-Racks und zahlreiche Techniker vor Ort erforderte, wird heute zunehmend durch virtuelle Infrastrukturen ersetzt. 

Ein Live-Sport-Sender mit Cloud-first-Ansatz ist keine Vision der fernen Zukunft mehr, sondern der Weg, den die Branche zwangsläufig einschlagen wird und den wir bereits heute aktiv gestalten. Für Broadcaster, Rechteinhaber und Medienunternehmen ist dieser Paradigmenwechsel der Schlüssel, um im Wettbewerb relevant zu bleiben. Er eröffnet enorme Chancen – bringt aber auch komplexe Herausforderungen mit sich, die nicht nur technologisch, sondern strategisch und ganzheitlich gelöst werden müssen.

Daniel Clasen, Qvest Digital
Cloud-first ist für Live-Sport der logische nächste Schritt – weil er Produktion, Distribution und Innovation erstmals ganzheitlich zusammendenkt.

Daniel Clasen | Practice Lead Custom Software Solutions, Cloud Experte

Geschäftliche Treiber

Die Verlagerung der Sportproduktion in die Cloud wird von klaren wirtschaftlichen Vorteilen angetrieben. Marktanalysten erwarten, dass der globale Sports-Streaming- und OTT-Markt in der zweiten Hälfte der 2020er-Jahre ein Volumen im hohen zweistelligen Milliardenbereich erreicht und mit einer deutlichen zweistelligen jährlichen Wachstumsrate weiter steigt. Diese Entwicklung wird im Wesentlichen durch drei zentrale Treiber beschleunigt:

  • Von CAPEX zu OPEX: Cloudbasierte Produktionen reduzieren die Investitionen in dedizierte Hardware und On-Premises-Infrastruktur deutlich. Ressourcen werden flexibel nach Bedarf skaliert, und es fallen primär nutzungsabhängige Betriebskosten an – ein entscheidender Vorteil insbesondere bei saisonalen Sportarten mit schwankender Produktionsintensität. 

  • Skalierbarkeit nach Bedarf: Cloud-first-Architekturen ermöglichen es, Infrastruktur innerhalb von Minuten an die Zuschauernachfrage anzupassen. Bei Großereignissen können Kapazitäten kurzfristig hochskaliert werden. Um Zuverlässigkeit und Performance zu sichern, können weltweit verteilte Cluster mit elastischen Cloud-Ressourcen genutzt werden. 

  • Personalisierung schafft Mehrwert: Die Flexibilität der Cloud erlaubt es, neue Features und individualisierte Erlebnisse wie wählbare Kameraperspektiven, alternative Audio-Feeds oder personalisierte Grafiken bereitzustellen. Da diese Features und Individualisierungen in Cloud-Architekturen „softwaredefiniert“ umgesetzt werden, verkürzt sich die Time-to-Market deutlich. Live-Sport-Sender können in erheblich kürzeren und iterativen Innovationszyklen auf die Wünsche und Interessen ihrer Fans eingehen. Studien zeigen, dass ein signifikanter Anteil der Fans bereit ist, für solche Premium-Erlebnisse zusätzlich zu zahlen.

Technologische Kernkomponenten

Ein umfassender Cloud-first-Workflow für Live-Sport basiert auf der Orchestrierung mehrerer Technologien. Hier zeigt sich die Stärke eines erfahrenen Systemintegrators, der nicht nur Einzelteile liefert, sondern eine performante Gesamtarchitektur schafft.

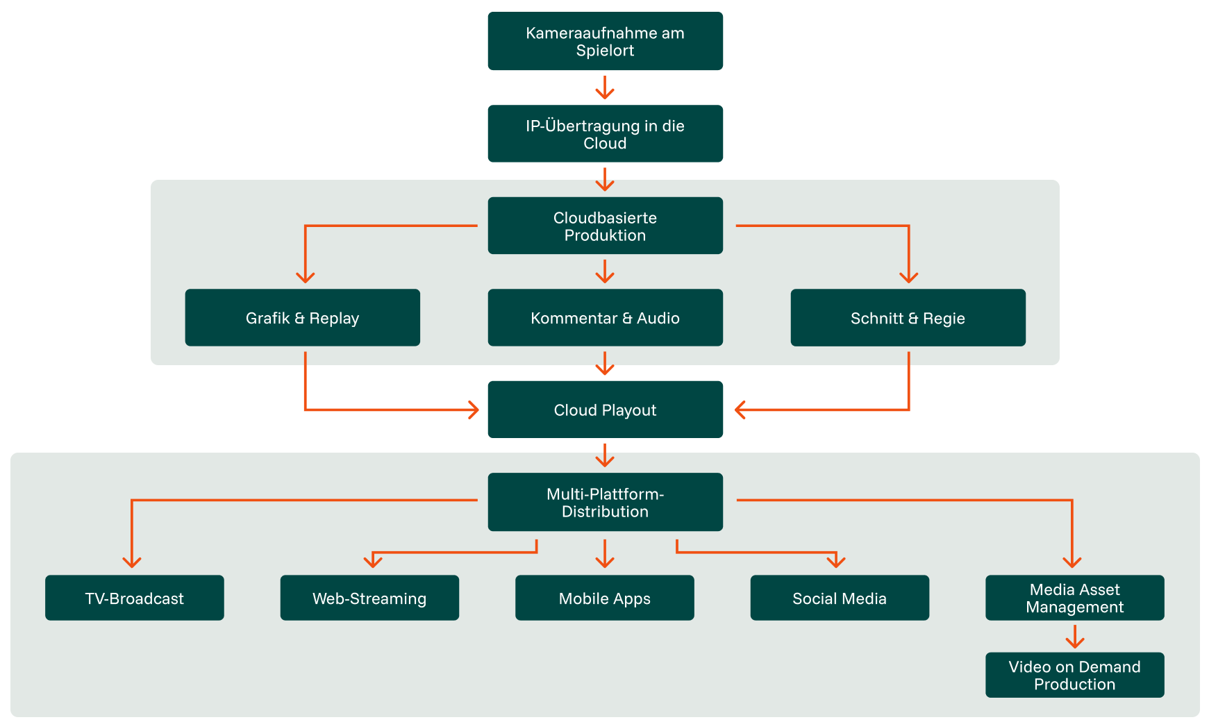
  • Remote Production: Kamerasignale werden direkt vom Spielfeldrand über IP-Netzwerke in zentrale oder cloudbasierte Produktionsumgebungen übertragen. Nur ein Minimum an Equipment und Personal verbleibt vor Ort, während der Großteil der Produktion remote abgewickelt wird. 

  • Integrierte Broadcast-Funktionen: Moderne Cloud-Produktionsumgebungen vereinen essenzielle Broadcast-Funktionen – von der Signalverarbeitung über Master Control und Live-Kommentar bis hin zu Playout und Multi-Plattform-Distribution. Qvest setzt hier auf softwaredefinierte, automatisierbare Workflows, die eine nahtlose Distribution auf lineare und digitale Plattformen garantieren. 

  • KI als Produktionspartner: Künstliche Intelligenz übernimmt zunehmend Aufgaben in der Sportproduktion. Dazu zählen Szenenerkennung, Untertitel und teilautomatisierte Kameraführung. Bei Sportgroßereignissen werden Highlight-Clips bereits automatisiert mit KI generiert, was Produktionsprozesse beschleunigt und gleichzeitig die Erreichbarkeit innerhalb der eigenen Fanbase auf schnelllebigen Social-Media-Plattformen steigert.

So funktioniert ein Cloud-first-Workflow für Live-Sport

Flussdiagramm der cloudbasierten Produktion

Umsetzung in der Praxis

Die Cloud-Revolution im Sport-Broadcasting ist längst Realität. Als Partner begleiten wir Kunden von der ersten Strategieberatung über die Systemintegration bis hin zum Betrieb hybrider oder cloudnativer Lösungen. Dabei bringen wir unsere über Jahre strategisch aufgebaute Cloud-Expertise mit unserer tiefen Verwurzelung im Broadcasting zusammen. 

  • Von Konzept zu Live-Produktion: Moderne Cloud-first-Implementierung ermöglicht eine drastisch verkürzte Time-to-Market. Durch agile Methoden im Software Development und DevOps-Ansätze realisieren wir Projekte in Wochen statt Monaten bis zur ersten Live-Übertragung – ein entscheidender Wettbewerbsvorteil in der schnelllebigen Medienwelt. 

  • Flexible Kanalstrukturen für maximale Reichweite: Wir designen Architekturen, die vielseitige Format- und Feed-Optionen unterstützen – von Standard-HD bis UHD, für Satellit, FAST-Channels oder Premium-OTT. 

  • Durchgängig cloudnative Umgebungen mit hybriden Optionen: Erfolgreiche Implementierungen integrieren alle essenziellen Broadcast-Funktionen in einer einheitlichen Cloud-Umgebung. Wo nötig, binden wir bestehende On-Premise-Studios nahtlos an (hybride Cloud), um die Skalierbarkeit der Cloud mit der vorhandenen Infrastruktur zu verschmelzen. 

Herausforderungen und Erfolgsfaktoren

Die Migration ist kein reines Technik-Projekt, sondern eine Transformation. Wir adressieren die häufigsten Bedenken unserer Kunden proaktiv durch bewährte Architekturen:

  • Latenz minimieren: Verzögerungen sind im Live-Sport inakzeptabel. Wir setzen auf Low-Latency-Streaming-Protokolle, optimierte Netzwerkpfade und Edge-Computing, um ein hochwertiges Live-Erlebnis sicherzustellen. 

  • Ausfallsicherheit garantieren: „Black-on-Air“ ist keine Option. Cloud-Architekturen müssen mit mehrfachen Redundanzen und geografischer Verteilung geplant werden. Dabei legen wir ein besonderes Augenmerk auf Kosteneffizienz und die Skalierbarkeit sowie Ressourcenelastizität der Architektur. Ein reines „Lift & Shift“ eignet sich hier nicht als Migrationspfad, da es die Statik der Ressourcennutzung aus der On-Premise-Welt in die Cloud überträgt und dadurch tendenziell zu unnötig hohen Betriebskosten führt. 

  • Teams befähigen: Die Umstellung verlangt neue Kompetenzen. Wir lassen Sie mit der neuen Technik nicht allein, sondern bieten Managed Services und Cloud Operations an, oder schulen Ihre Teams im Umgang mit modernen IP- und Cloud-Workflows. 

Der Weg zur eigenen Cloud-Strategie

Die strategische Migration von Live-Sport-Sendern hin zu einem Cloud-first-Ansatz verändert grundlegend, wie Sportinhalte produziert, verteilt und monetarisiert werden. Wer diesen Wandel anführen will, benötigt einen Partner, der das gesamte Spielfeld überblickt. 

Qvest bietet hierfür das volle Spektrum aus einer Hand: Von der initialen Beratung und Architektur-Planung über die Integration von Hardware und Cloud-Komponenten bis hin zur Entwicklung individueller Software-Lösungen und dem operativen Betrieb (Managed Cloud Operations). Wir verbinden das Verständnis für klassische Broadcast-Anforderungen mit der Agilität modernster Cloud-Technologien. Nur wer diese Transformation in ihrer Gesamtheit plant und umsetzt, wird im zunehmend digitalen und wettbewerbsintensiven Sportmarkt nachhaltig erfolgreich sein.

Cloud-first-Ansatz: Die wichtigsten Erkenntnisse

  • Effizienz gewinnen: Die Verlagerung von kapitalintensiven Infrastrukturen hin zu flexiblen, nutzungsbasierten Modellen ermöglicht signifikante Einsparungen und erhöht die operative Agilität. 

  • Erlösströme erschließen: Cloudbasierte Produktionen sind die Basis für innovative, personalisierte Zuschauererlebnisse, die neue Monetarisierungswege eröffnen. 

  • Markteinführung beschleunigen: Mit Qvest als Partner und Cloud-first-Architekturen können neue Kanäle und Features in einem Bruchteil der bisherigen Zeit eingeführt werden – ein entscheidender Vorteil in einer schnelllebigen Medienlandschaft. 

Let's talk
Top Content
Newsletter
Zertifikat
Zertifikat
Zertifikat
Folge uns