Live sports broadcasters go cloud-first

Cloud
OTT
Systems Integration
Consumer Products & Goods
Report
A person holding a smartphone while watching a live sports broadcast of an American football game.
An article by Daniel Clasen | Practice Lead Custom Software Solutions, Cloud Expert

The strategic migration of live sports broadcasters to the cloud exemplifies the fundamental transformation taking place in the dynamic world of sports broadcasting. What once required outside broadcast trucks, specialized equipment, hardware racks, and numerous on-site technicians is increasingly being replaced by virtual infrastructures. 

A cloud-first approach to live sports broadcasting is no longer a vision of the distant future – it is the inevitable path the industry must take, and one we are actively shaping today. For broadcasters, rights holders, and media companies, this paradigm shift is the key to staying competitive. It opens enormous opportunities, but also brings complex challenges that must be addressed technologically, strategically, and holistically. 

Daniel Clasen, Qvest Digital
Cloud-first is the logical next step for live sports—because for the first time, it brings together production, distribution, and innovation in a holistic way.

Daniel Clasen | Practice Lead Custom Software Solutions, Cloud Experte

Business drivers

Moving sports production to the cloud is driven by clear economic benefits. Market analysts expect the global sports streaming and OTT market to reach a high double-digit billion-dollar volume in the latter half of the 2020s, with strong double-digit annual growth rates continuing. Three main drivers accelerate this development:

  • From CAPEX to OPEX: Cloud-based production drastically reduces investments in dedicated hardware and on-premises infrastructure. Resources scale flexibly as needed, with costs primarily usage-based, a decisive advantage for seasonal sports with fluctuating production demands. 

  • Scalability on demand: Cloud-first architectures enable infrastructure to adapt to audience demand within minutes. Major events can see rapid capacity increases. To ensure reliability and performance, globally distributed clusters with elastic cloud resources can be leveraged. 

  • Personalization adds value: The cloud’s flexibility allows broadcasters to offer new features and personalized experiences, such as selectable camera angles, alternative audio feeds, or customized graphics. Because these features are implemented as software-defined solutions, time-to-market is significantly shortened. Live sports broadcasters can respond to fan preferences in shorter, iterative innovation cycles. Studies show a significant portion of fans are willing to pay extra for such premium experiences. 

Core technological components

A comprehensive cloud-first workflow for live sports relies on orchestrating multiple technologies. This is where an experienced system integrator demonstrates its strength – not just providing components, but creating a high-performing overall architecture:

  • Remote production: Camera signals are transmitted directly from the field via IP networks to central or cloud-based production environments. Only minimal equipment and staff remain on-site, while most production is handled remotely. 

  • Integrated broadcast functions: Modern cloud production environments unify essential broadcast functions from signal processing to master control, live commentary, playout, and multi-platform distribution. Qvest relies on software-defined, automatable workflows to ensure seamless distribution across linear and digital platforms. 

  • AI as a production partner: Artificial intelligence increasingly supports sports production, handling scene recognition, subtitles, and partially automated camera operations. For major events, highlight clips are already generated automatically with AI, accelerating production while increasing reach across fast-moving social media platforms. 

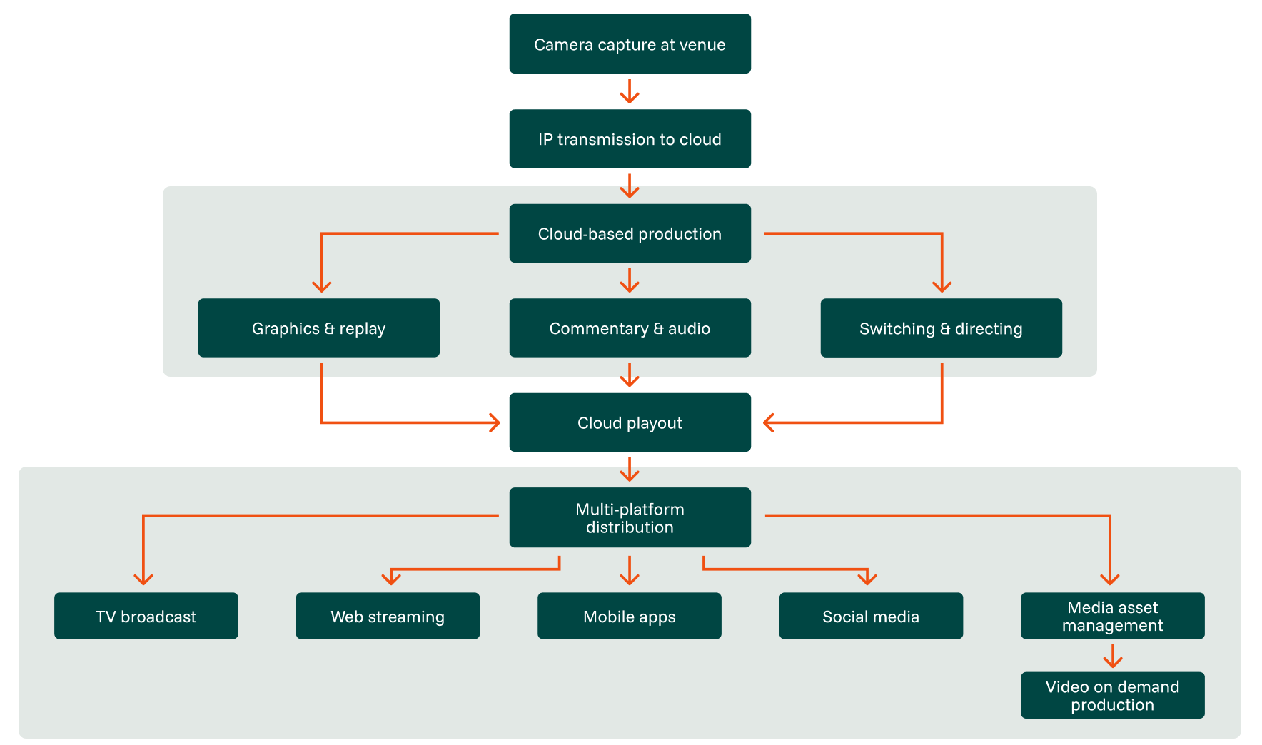
How a cloud-first workflow works for live sports

Flowchart of cloud-based production.

Practical implementation

The cloud revolution in sports broadcasting is already here. As a partner, we guide clients from initial strategic consulting to system integration and the operation of hybrid or cloud-native solutions. Our years of strategically built cloud expertise merge with our deep broadcasting experience: 

  • From concept to live production: Modern cloud-first implementations drastically shorten time-to-market. Using agile software development and DevOps, we deliver projects in weeks instead of months – an essential competitive advantage in a fast-paced media landscape. 

  • Flexible channel structures for maximum reach: We design architectures supporting diverse formats and feeds from standard HD to UHD, via satellite, FAST channels, or premium OTT. 

  • Fully cloud-native with hybrid options: Successful implementations integrate all essential broadcast functions into a unified cloud environment. Where needed, existing on-premises studios are seamlessly connected (hybrid cloud), merging cloud scalability with existing infrastructure.

Challenges and success factors

Migration is not just a technical project. It’s a transformation. We proactively address our clients’ common concerns through proven architectures:

  • Minimizing latency: Delays are unacceptable in live sports. We rely on low-latency streaming protocols, optimized network paths, and edge computing to deliver a high-quality live experience. 

  • Ensuring reliability: “Black-on-air” is not an option. Cloud architectures are designed with multiple redundancies and geographic distribution, while focusing on cost efficiency, scalability, and resource elasticity. A simple “lift & shift” approach is insufficient, as it transfers the static resource use of on-premises systems to the cloud, often resulting in unnecessarily high operating costs. 

  • Empowering teams: Migration requires new skills. We do not leave you alone with new technology, we provide managed services, cloud operations, and training to ensure your teams thrive with modern IP and cloud workflows. 

The path to your cloud strategy

Strategic migration to a cloud-first approach fundamentally changes how sports content is produced, distributed, and monetized. Leading this transformation requires a partner with full visibility across the field. Qvest offers a complete spectrum – from initial consulting and architecture planning to integrating hardware and cloud components, developing custom software solutions, and operational management (managed cloud operations). We combine an understanding of traditional broadcast requirements with the agility of modern cloud technologies. Only those who plan and implement this transformation holistically will succeed sustainably in the increasingly digital and competitive sports market.

Cloud-first approach: key takeaways

  • Gain efficiency: Shifting from capital-intensive infrastructure to flexible, usage-based models reduces costs and increases operational agility. 

  • Unlock revenue streams: Cloud-based production enables innovative, personalized viewing experiences that open new monetization paths. 

  • Accelerate time-to-market: With Qvest as your partner and cloud-first architectures, new channels and features launch in a fraction of the usual time – a decisive advantage in a fast-moving media landscape.

Let's talk
Top Content
Newsletter
Certificate
Certificate
Certificate
Follow us